广州觉知行企业管理顾问有限公司

案例荟萃

行动学习主导促动师的定位及关键作用

 二维码 337
发表时间:2020-12-05 14:41

行动学习项目的成败和主导促动师有着密不可分的关系,甚至从某种层面上来说,主导促动师起着决定性因素(抛开组织内部的因素外)。英国国际行动学习协会给“促动师”下了这样的定义—“促动师拥有群体流程的知识,他通过系统阐明所需的结构来保证互动的有效性促动师关注有效的互动流程,从而保障参与者关注对话内容。”促动师是有效对话的专家,是管理过程的专家,是解决问题的专家,他是以学员为中心开展研讨的。



要成为内部促动师,首先要有推动组织发展与组织变革的热情;其次至少有5年以上的管理经验,具备组织行为学、社会心理学的相关知识,了解组织发展与组织变革的知识与方法。掌握促动技术不一定要成为促动师,而成为促动师必须要掌握多种促动技术。


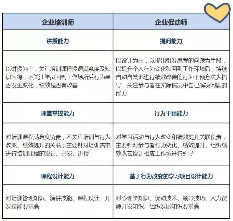
在组织中间,促动师和培训师都可以促使学员思考,那么二者又有什么不同呢(二者的根本区别如下表所示)?简单来说,培训师促使学员思考的主要是学习内容本身,学员是否转变行为则不在思考范围;促动师往往是在真实的会议或问题解决过程中促使学员思考,促使人们呈现潜在的心智模式,由此产生顿悟,从而自动改变行为


促动师的培养对企业的益处是:促动师能够运用专业的促动技巧,协助组织提升个人及团队绩效,通过开发组织内部潜能而解决问题,促进组织发展。


作为一名复杂的行动学习项目的主导促动师来说,必须兼具五个角色 (如下图所示):促动师、培训师、顾问、教练和“总经理”(具备经营者思维)。一句话来概括,主导促动师就是“魔术师”。



第一,主导促动师完成一个大型的行动学习项目,其实质就是在推进组织变革和组织发展,引导组织全覆盖(全体参与)。实际上,他就是扮演了团队教练的角色,必须要设计整个项目的流程,以及在各个阶段的目标重点;他要清楚地知道和预见学员在不同的阶段会出现什么样的反应,遇到什么样的阻力和障碍,基于此的促动引导策略是什么,会用到哪些技术手段进行行为干预、心理干预和绩效干预。


第二,主导促动师还要在促动引导的过程中,和学员分享他们未知的一些知识讲授方法,扮演培训师的角色。


第三,很多时候,在推进过程中遇到一些关键难点,主导促动师还需要从行业和专业的角度,给出一些启发及专业建议,即扮演一个顾问的角色。


第四,很多时候,在推进组织变革过程中,如果参与者无法对企业所有的资讯全部掌握,或有些小的团队、部门之间的协调需要深度辅导,主导促动师还要扮演管理教练的角色,对他们进行引导。


第五,主导促动师还必须扮演“总经理”的角色。这是什么意思呢?因为作为一名主导促动师来说,他必须要有经营思维,要站着在总经理的角度来思考问题,来总揽全局统筹规划。


前四者,我们可以通过专业和技术的手段来达成,然而对一名主导促动师来说,最大的挑战是来自于第五个角色,就像没登上过山巅,就很难感受“会当凌绝顶,一览众山小”的味道。这是需要阅历的累积沉淀,才能真正明白体会作为经营者的思考方式。这种系统经营思维能力才是对一名主导促动师最大的挑战。




公众号
地址:广东省广州市番禺区万惠二路95号2304
服务热线:020-8928-7616   020-8928-5536
E -mailpenglei@jzx-china.com
邮编:510610