广州觉知行企业管理顾问有限公司

案例荟萃

行动学习促动技术——领导力发展的关键

 二维码 418
发表时间:2020-12-14 11:52


觉知行

近期很多客户和我们反映:为什么我们公司去年对中、高管团队培训过领导力提升的课程,都一年了没有什么效果?虽然在培训结束后他们还及时组织了测评,看看大家对于领导力的学习情况掌握如何?但从测评的角度来说,效果感觉还算可以;但是,从行为、流程和团队合作精神上均没有变化,更别谈组织能力和组织绩效的提升了。为什么会这样呢?


一、管理模式变革

1、传统管理失效

胡萝卜+大棒,已无法适应时代发展的需要


在中国改革开放的前30年中,作为劳动大军主力的60后,70后,甚至80后,他们工作的主要动机就是获得经济报酬。因此在组织管理中,最常用的管理方法--胡萝卜加大棒,该方法简单有效,似乎足以能激发员工热情,和保持一个合理的工作绩效水平。


进入到21世纪后,随着90后、00后的步入社会开始工作,传统的科学管理方法也渐渐失效了,面对新生代人群在生存条件上已得到极大的改善,他们中大部分人群基本不再为“衣、食、住、行”而忧虑,工作中更多的是满足个人价值实现和社交的情感需求。


KPI考核已与这个时代也渐行渐远


KPI指标就是把公司的任务量分配到个人,特定的岗位在特定的时间完成特定的工作,以此完成整个公司的绩效目标。它在现代企业被广泛应用,在当下社会仍然大行其道,并逐渐深入到社会肌理之中,变成现代社会及企业管理的基本守则。


但是,随着互联网、物联网的高速发展,跨界竞争带来变化已经让人警醒,KPI的时代已经过去了。如同马其诺防线一样,“KPI式的科学管理”已经不足以应对新时代的威胁,它能实现的效率无法满足新的市场竞争环境发展的需要。


深井困惑


在传统的军事指挥架构、公司运转架构都是MECE式(MECE的全称是Mutually Exclusive and Collectively Exhaustive,即“相互独立,完全穷尽”)——领导者自上而下地分配任务,每个人处在自己或部门的位置和立场,把自己或部门的工作完成就行,部门间互相之间协调困难,甚至在跨部门的人员之间也不需要互相认识。整个团队变得七零八落,无法形成凝聚力和战斗力,“深井”困惑就此形成。


2、现代管理升级

控制式管理与赋能授权


以前做管理的关键,重点关注是组织的业绩提升或销售增加,而面对企业最需要解决的人浮于事和虚假忙碌等行为,在业绩快速提升情况下却视而不见。积重难返,组织管理的隐患就此埋下祸根,所以,对于许多管理者而言,无论是成功还是失败,都需要做到“知其然,还要知其所以然,”不然,成功了不知道关键要素,失败了不清楚主要问题。当管理者拥有的资源和权力可是对员工考核达成产生巨大的影响时,我们是时候要回到“以人为本”上,以赋能授权方式去引导员工。但大部分组织,尤其是传统组织或企业并没有理解真正人本管理,也不懂得如何把控制式管理向赋能授权,更不懂得如何将管理者如何变成领导者的方法和途径。


管理者与领导者区别


现代管理的升级本质就是人的能力提升,在这里不仅仅是对管理者能力的水平升级,更重要是如何对员工进行赋能授权,激发他们梦想和实现愿景的驱动力。具体表现为:如何使传统管理者“由用己之力,到用人之力,到用人之智,到用人之愿的转变和提升?”在组织中,我们先来看看领导与管理的主要区别,也就是管理者需要提升的管理技能?


  • 成功的领导者都是强烈的自恋狂(narcissists),领导者因为自恋,相信自己的愿景理想,同时也希望他人能够追随他的理想。

  • 成功的管理者则多属于强烈的执着狂(obsessives),他们讲求秩序,追求稳健。

  • 在对风险的态度上,领导者是有梦最美,用向前看的态度追逐风险;管理者是着眼在已发生的事实,用往回看的态度规避风险。

  • 领导者做对的事情,而管理者把事情做对。

  • 领导者的责任是在变动中找出方向,而管理者的责任则是用最经济效率的方法,稳健地执行既定政策。

  • 没有好的管理,领导不会成功;没有好的领导,管理失去目标。



二、领导力如何转型提升?

耶鲁校长曾经在毕业典礼上说道,领导力就是鼓励他人,达成团队(组织)目标的能力。这个就是领导力基本含义。下面我们看看提升领导力最重要的5项能力是:


1、领导力5项能力


a.持续成长的学习能力;


提升自我、应变创新的能力,想要减少压力就得自我提升能力,既要加强学习并要讲究学习速度。


四层境界的提升路径:

【精英----管理----教练-----促动师】

【起点----基准----优秀-----卓越】


b.多谋善断的决断力:审时度势,正确决策的能力


(1)   用他人的能力解决自己问题;

(2)   用简单的方法解决复杂问题;

(3)   用未来的视角解决现实问题;

决策考虑要素:1回报率(股东);2客户;3员工 ;4社会;


c.整合资源的组织力;运用规则,整合资源的能力。


人尽其才的完美组织:

(1)   合适优于完美;

(2)   团队优于人才;

(3)   多角优于独角;


d.带队育人的教导力;传承知识,带队育人的能力。


育人七步骤:

(1)   选择:比努力更重要;

(2)   预热:先激活,后训练;

(3)   传授:说给他听,做给他看;

(4)   模拟:模仿是学习起点;

(5)   校正:让他人不要偏离方向;

(6)   习惯:培训效率与规范;

(7)   突破:让他人得到自我提升与创新;



e.凝聚人心的感召力;培植文化,统一思想的能力;


怎样把普通员工培养成业务主管?

(1)   给资源(支持);

(2)   给能力(沟通、带队);

(3)   给规范(绩效考核);

(4)   给奖励;


在我们总结了领导力的5个关键能力后,是否意味着我们都掌握领导力的要领和方法,可以导入到组织和企业中去具体实施呢?


2、领导力落地之殇


  • 学的满腹经纶,落得无从下手


近期很多客户和我们反映:为什么我们公司去年对中、高管团队培训过领导力提升的课程,都一年了没有什么效果?虽然在培训结束后他们还及时组织了测评,看看大家对于领导力的学习情况掌握如何?但从测评的角度来说,效果感觉还算可以;但是,从行为、流程和团队合作精神上均没有变化,更别谈组织能力和组织绩效的提升了。为什么会这样呢?


这样情况,相信大家是会经常碰到的。平时,在培训课堂所学到的内容无法与实际工作相互联系起来,或者说,培训后无法找到落地的路径和方法。


  • 个人学习的三大障碍?


传统培训中,个人学习到的知识掌握往往体现为短期效果,基于艾宾浩斯遗忘曲线,培训结束后1个月,大多数学员已经遗忘了80%以上的培训内容;


由于没有采取任何有效的举措,也无法促进认知到行为的转变。我们经常看到的情况是,企业派员工出去参加各种培训,这些员工回来后往往一开始也心潮澎湃,希望有所变化,然而组织内有强大的组织惯性,胳膊扭不过大腿,这个员工最自然的做法就是逐渐回到以前的状态,改变自然也就停止了;


世界上仅仅有不超过5%的人,能够克服惰性,自动自发的进行自我学习,这样自律的人群多为社会中精英群体,对于这样人才也是可遇不可求,而更多时候,我们的企业要做的是如何将普通人培养成为卓越团队一份子。


  • 成年人学习特征-----诺尔斯:《现代成人教育的实践》


(1)   自我指导。希望用自己的力量开辟自己的人生道路,

(2)   希望平等地与老师讨论。

(3)   成人希望教育不再是你教我学,而是你帮我学。

(4)   成人积累了大量的经验,这些经验是成人学习的丰富资源,成人倍加珍惜。

(5)   成人的学习意愿与他社会职责的发展任务密切联系。(以实践为中心)

(6)   成人学习是以问题为中心,而不是以教材为中心。



综上所述,觉知行的观点认为,唯有通过组织学习的方式,并以企业实际工作问题为核心议题,在“干中学,学中干”的行动学习过程中,才能真正解决组织学习问题,才能将组织行为转变需要学习者新的行为固化下来,也只有如此,领导者才能形成组织管理能力,变命令控制管理为承诺授权式管理,最终实现促进组织绩效提升。



三、促动技术是领导力发展的关键技术

1、参与度决定认可度


群体动力学的主要代表人物库尔特.勒温先生有个著名的“参与改变理论”。该理论提出改变个体态度的方法,不能离开群体的规范和价值。个体态度的改变依赖于个体在群体中参与活动的方式。越是主动参与到群体的活动中,态度改变越容易也越迅速。


通过团体和群体来改变个体的行为,效果远比直接去改变一个个具体的个体更好。团体做出的决定比个体单独做出的决定对个人有更持久的影响。所以后来很多企业基于此理论旳实践获益匪浅:比如丰田的全员决策模式、GE的群策群力模式,包括国内的企业比如小米等等。


2、管理方法套路化   管理套路口诀化


套路就是标准的流程与技术工具的结合:组织领导力管理落地必须要有促动技术贯穿于其中。促动技术是鼓励参与、激发组织成员参与感与创意的方式,是透过流程引领员工达成共同目标的领导艺术;它为群体互动过程提供架构性、步骤化的领导方法,来帮助群体在有限的时间和财力内,达成清晰的共识决定,形成切实可行的实施计划。


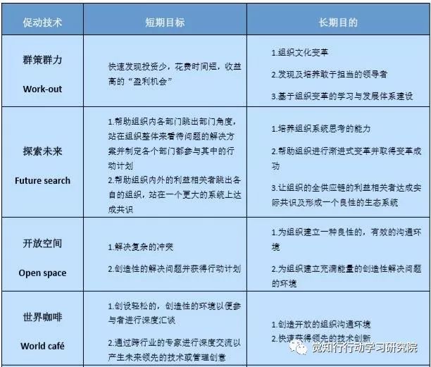
具体的到行动学习的促动技术而言,目前总计大约有六十多种方法和工具,但其中常用的大概有九种我们就把它称之为“独孤九剑”,你要是把这常用九种方法都掌握了在组织中推进领导力的行动学习的项目就问题不大了。下面我们就简单的将介绍一下每种技术方法及运用情况。


行动学习“独孤九剑”


第一剑:总决式--Work Out(群策群力);

第二剑破剑式--Future Search(探索未来);

第三剑:破刀式--Open Space(开放空间);

第四剑:破枪式--World Café(世界咖啡);

第五剑:破鞭式--Appreciate Inquiry(欣赏式探询);

第六剑:破索式-- Dialogue(基于聚焦式会话法的深度汇谈工作坊):

第七剑:破掌式-- Consensus Workshop Method(团队共创法);

第八剑:破箭式--Aquarium meeting(鱼缸会议);

第九剑:破气式--After Action Review (AAR) Meeting (复盘),


这些被世界500强企业积极实践的行动学习(Action Learning)方法,有效的解决了领导力管理中员工态度“从要我学到我要学”、“从要我做到我要做”的问题。

     

在充分考虑国内企业中管理人员及员工的特点,运用以上九种组织促动法,专门设计与研发了行动学习工作坊,旨在帮助中国企业有效实践世界500强企业的优秀领导力促动学习技术,在面对21世纪善变、无常、复杂、模糊的商业环境之下,能把握时代脉搏,在新的全球化商业浪潮中,通过快人一步的领导力的学习法赢得先机。


领导力行动学习工作坊的特点与作用?



促动技术是领导力行动学习得以成功的前提,促动(Facilitate)字面上的意义是“让事情变得容易”。它是一门鼓励所有相关人参与、激发人们的参与感与创意的方式,是透过流程引领人们达成共同目标的领导艺术。促动技术的英文是:Facilitation Skill,广义的定义是指在一个群体互动过程,包含沟通、会议等,促动技术为这个过程提供架构性、步骤化的领导力方法,来帮助群体在有限的时间和财力内,达成清晰的共识决定,形成切实可行的实施计划,让领导者能真正掌握促动技术的使用和实践的方法,并得以达到“多元角度汲取智慧、达成有效共识,自动自发承诺执行”的实际效果。





公众号
地址:广东省广州市番禺区汉溪大道奥园城市天地九区2栋1917-1918
服务热线:020-8928-7616   020-8928-5536
E -mailpenglei@jzx-china.com
邮编:510610